欢迎您来到宁波市鄞州医药药材有限公司!
 
今天是:2025/10/25 19:36:58
 
宁波市鄞州医药药材有限公司 | 宁波明州医药有限公司
 
查询账号:
登陆密码:
 
验证码: 验证码
 
 
 
 
 
国内热点
您当前所在的位置: 首页 > 国内热点
 

第一次听说“星级药店”!但它来了,全国首例!

日期:2018/11/17

11月6日,天津市人力社保局、市场监管委制定并发布《天津市医保星级药店管理办法(试行)》。办法自2018年11月1日起执行,2020年10月31日废止。



《办法》中特别强调:“申请成为医保星级药店,可优先承接医院电子处方,其承接的处方外配销售药品费用不占用本药店的医保额度,按月据实结算;对首次新增的星级药店一次性额外给予50万元医保额度支持。”


值得一提的是,“星级药店”试行《办法》中,对于评定为医保星级药店的,至少有4大利好:


1

首次新增的医保星级药店,经办机构在年度医保预算分配时,一次性额外给予50万元医保额度支持。医保星级药店因违法违规等原因被取消医保星级药店资格后再次评定为医保星级药店时,不再按前款规定给予额度支持。


2

医保星级药店优先承接本市基本医疗保险定点医疗机构开具的电子外购处方,其承接的处方外配销售药品费用不占用本药店的医保额度,按月据实结算。


3

医保星级药店具有为门诊特定疾病患者服务资格,应当严格执行门诊特定疾病患者用药管理的有关规定。


4

连续两年考核合格的医保星级药店,经办机构不再预留质量保证金。


对于试行《办法》中的细枝末节,经过整理,现搜药君为大家带来7大详尽解读:


01什么是医保星级药店?


医保星级药店,是指符合市人力社保部门确定的医保星级药店评定标准,具有良好的市场信誉和为民服务意识,实行严格的医保监管举措,通过评定后加挂医保星级药店专用标牌的医保定点零售药店。


02申请医保星级药店应具备什么条件?


a. 本市医保定点零售药店;

b. 市场监管部门评定的A级放心药店;

c. 符合我市医保星级药店评定标准;

d. 两年内未受到人力社保、市场监管等部门行政处罚以及经办机构暂停联网结算及以上的协议处理;

e. 市人力社保行政部门明确要求的其他条件。


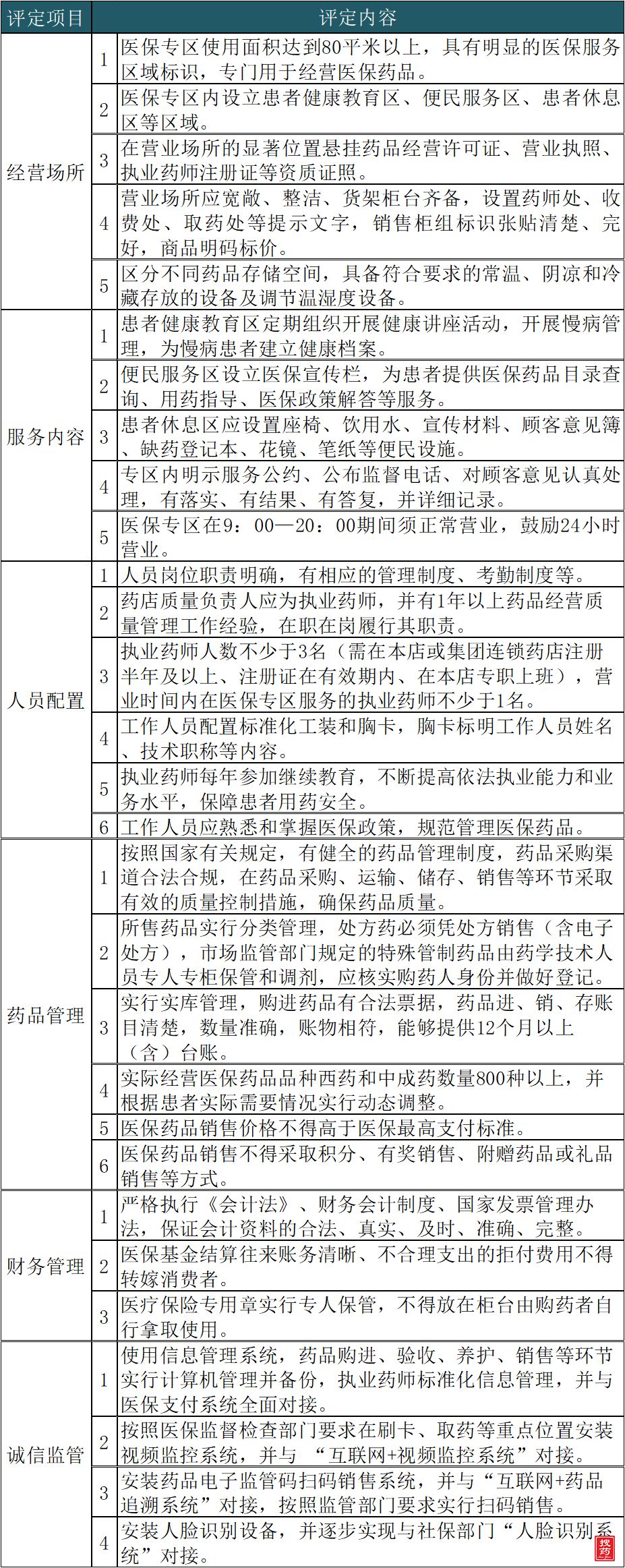
03医保星级药店的严格管控有哪些?

  

在此提醒,以上6大方面中,对于评定标准,有2点需要特别注意:


1. 在人员配置方面,该《办法》要求,药店质量负责人应为执业药师,并有1年以上药品经营质量管理工作经验,在职在岗履行其职责。且执业药师人数不少于3名(需在本店或集团连锁药店注册半年及以上、注册证在有效期内、在本店专职上班),营业时间内在医保专区服务的执业药师不少于1名。


2. 在药品管理方面,该《办法》要求,实际经营医保药品品种西药和中成药数量800种以上,并根据患者实际需要情况实行动态调整。


04“星级药店”申请流程是怎样的?


a. 经办机构接到定点零售药店申请后,应当一次性告知医保星级药店评定标准和评估工作流程;

b. 定点零售药店按照相关标准和要求准备申请材料和经营场地改造;

c. 定点零售药店按照要求将相关申请材料准备齐全,并完成场地改造后,应当书面告知经办机构,由经办机构或其委托的第三方机构(以下简称“评估机构”)组织评估专家对定点零售药店提交的申请材料进行资料评估和实地勘查评估;

d. 评估机构认为符合医保星级药店评定条件的,应在市人力社保局门户网站上进行不少于5个工作日公示,经公示无异议的,在市人力社保局门户网站及相关媒体上予以公布;

e. 评估机构认为不符合医保星级药店评定标准的,由经办机构将结论及理由告知申请人。


05星级药店特点?


销售医保药品应明码标价

a. 按照星级药店管理要求,医保星级药店销售医保药品时,应当明码标价,不得将同一种药品设定医保价格和非医保价格;

b. 不得在医保专区内销售与医保无关的药品和物品,不得针对医保药品举办各种名义的促销活动;

c. 无正当理由不得拒绝参保患者合理的刷社保卡购买医保药品的需求;

d. 应当保护患者隐私和个人信息资料安全,如有泄露,依法依规追究责任;

e.优先承接医院外购处方。办法明确医保星级药店优先承接我市基本医疗保险定点医疗机构开具的电子外购处方,其承接的处方外配销售药品费用不占用本药店的医保额度,按月据实结算。


06哪些行为将被取消星级资质?


a. 在监督检查方面,医保星级药店因违反本办法关于星级管理的有关规定,或因违反医保支付相关规定多次被经办机构拒付、单次拒付金额较高或费用数据异常时,由经办机构对相关责任人进行约谈,限期整改。

b. 拒不整改的,取消其医保星级药店资质;违反服务协议的,按照服务协议约定条款处理;涉嫌骗取医保基金的,移送医保监督检查机构。

c. 因违反医保或药品监管法律法规受到行政处罚或受到经办机构暂停联网结算及以上协议处理的,取消其医保星级药店资质和激励政策,且三年内不得重新申请。


07买药能获得哪些方便?


a. 参保人员凭定点医疗机构开具的外购处方,在医保星级药店可购买到治疗必须的药品,免费听取健康讲座、了解医保政策、接受用药指导、建立健康档案,并获得其他基础性的便民服务。



天津市医保星级药店管理办法(试行)

 第一章  总则

第一条  为深化医疗卫生体制改革,保障患者多渠道购药和享受优质服务,切实满足人民群众合理用药需求,依据《天津市人民政府办公厅关于加强医疗机构药品供应保障的实施意见》(津政办发〔2018〕4号)、《市人力社保局关于实施维护参保人员基本用药权益有关措施的通知》(津人社局发〔2018〕2号)有关规定,制定本办法。

第二条  本办法所称医保星级药店,是指符合市人力社保部门确定的医保星级药店评定标准,具有良好的市场信誉和为民服务意识,实行严格的医保监管举措,通过评定后加挂医保星级药店专用标牌的医保定点零售药店。

第三条  市人力社保行政部门负责制定全市医保星级药店的管理政策和评定标准,并指导和监督具体实施工作。

市市场监管部门负责组织对医保星级药店的监督管理,并协助做好医保星级药店评定等工作。

市医疗保险经办机构(以下简称“经办机构”)负责医保星级药店的评定和日常协议管理工作,具体细则由经办机构另行制定。

医疗保险监督检查机构依据有关法律、法规、规章和本办法规定,负责医保星级药店的监督管理。 

第二章  申请条件与评定流程

第四条 申请医保星级药店应同时具备以下基本条件:

(一)本市医保定点零售药店;

(二)市场监管部门评定的A级放心药店;

(三)符合我市医保星级药店评定标准;

(四)两年内未受到人力社保、市场监管等部门行政处罚以及经办机构暂停联网结算及以上的协议处理;

(五)市人力社保行政部门明确要求的其他条件。

第五条  评定医保星级药店应当坚持标准公开透明,程序规范有序,材料齐全可查,结果公平公正的原则。

第六条 经办机构依照本办法制定年度评定工作安排并通过市人力社保局门户网站向社会公告。符合条件的定点零售药店可自愿向经办机构提出医保星级药店评定申请。

第七条  经办机构接到定点零售药店申请后,应当一次性告知医保星级药店评定标准和评估工作流程。定点零售药店按照相关标准和要求准备申请材料和经营场地改造。

第八条  定点零售药店按照要求将相关申请材料准备齐全,并完成场地改造后,应当书面告知经办机构,由经办机构或其委托的第三方机构(以下简称“评估机构”)组织评估专家对定点零售药店提交的申请材料进行资料评估和实地勘查评估。

第九条 评估结论分为符合和不符合评定条件两种情况:

(一)评估机构认为符合医保星级药店评定条件的,应在市人力社保局门户网站上公示不少于5个工作日。经公示无异议的,评定为医保星级药店,并在市人力社保局门户网站及相关媒体上予以公布。

(二)评估机构认为不符合医保星级药店评定标准的,由经办机构将结论及理由告知申请人。

第十条 医保星级药店资质有效期限与定点零售药店医疗服务协议有效期一致,每年考核工作随医保服务协议管理考核一并进行。考核合格的,继续保留医保星级药店资质,考核不合格的应当取消资质并在市人力社保局门户网站及相关媒体上予以公布。

第十一条 医保星级药店如发生经营地点改变或医保专区使用面积减少等评定条件变化情形的,应当及时报告并申请信息变更,必要时由评估机构按照医保星级药店评定标准重新评定。 

第三章  星级管理规定

第十二条 医保星级药店应当严格贯彻执行国家和我市关于药品使用和管理的相关政策,确保药品质量,配备能够满足医保患者基本需求的药品品种,为患者提供优质服务。

第十三条 医保星级药店销售医保药品时,应当明码标价,不得将同一种药品设定医保价格和非医保价格。

第十四条 医保星级药店不得在医保专区内销售与医保无关的药品和物品,不得针对医保药品举办各种名义的促销活动。

第十五条 医保星级药店无正当理由不得拒绝参保患者合理的刷社保卡购买医保药品的需求。

第十六条 医保星级药店应当保护患者隐私和个人信息资料安全,如有泄露,依法依规追究责任。 

第四章  激励政策

第十七条 首次新增的医保星级药店,经办机构在年度医保预算分配时,一次性额外给予50万元医保额度支持。

医保星级药店因违法违规等原因被取消医保星级药店资格后再次评定为医保星级药店时,不再按前款规定给予额度支持。

第十八条 医保星级药店优先承接本市基本医疗保险定点医疗机构开具的电子外购处方,其承接的处方外配销售药品费用不占用本药店的医保额度,按月据实结算。

第十九条 医保星级药店具有为门诊特定疾病患者服务资格,应当严格执行门诊特定疾病患者用药管理的有关规定。

第二十条  连续两年考核合格的医保星级药店,经办机构不再预留质量保证金。 

第五章  监督检查

第二十一条 医保星级药店因违反本办法关于星级管理的有关规定,或因违反医保支付相关规定多次被经办机构拒付、单次拒付金额较高或费用数据异常时,由经办机构对相关责任人进行约谈,限期整改。拒不整改的,取消其医保星级药店资质;违反服务协议的,按照服务协议约定条款处理;涉嫌骗取医保基金的,移送医保监督检查机构。

第二十二条 医保星级药店因违反医保或药品监管法律法规受到行政处罚或受到经办机构暂停联网结算及以上协议处理的,取消其医保星级药店资质和激励政策,且三年内不得重新申请。

市人力社保行政部门、经办机构与市市场监管部门应当建立健全医保定点零售药店行政处理处罚信息共享机制。

第二十三条 医疗保险监督检查机构对医保星级药店主要通过智能化监管方式进行日常监管。遇有参保患者举报投诉的应及时调查核实并依法处理。 

第六章  附则

第二十四条  医保星级药店评定标准由市人力社保行政部门根据医保星级药店评定工作需要适时调整。

第二十五条  本办法自2018年11月1起执行,2020年10月31日废止。

来源:搜药

公司地址:浙江省宁波市鄞州区嵩江西路321号  传真:0574-27788216
版权所用:宁波市鄞州医药药材有限公司 | 英特明州(宁波)医药有限公司  技术支持:奇才科技
药品成药分公司:0574-27788200 27788220 英特明州(宁波)医药有限公司:0574-28831176 28831172
中药参茸分公司:0574-27788238 27788248

浙公网安备 33021202000691号

浙ICP备13032370号