歌礼:戈诺卫又下一城!
日期:2018/10/22
歌礼制药今日宣布,在近日发布的《绍兴市丙型肝炎防治工作提升行动方案》中,戈诺卫(达诺瑞韦)成为唯一获得财政补助的小分子直接抗丙肝病毒药物。
《绍兴市丙型肝炎防治工作提升行动方案》(见下文附件)由绍兴市卫生和计划生育委员会、绍兴市财政局和绍兴市人力资源和社会保障局共同制定并发布。方案中明确,对符合条件的患者在户籍所在地定点医院按治疗方案进行规范治疗所发生的医疗费用,对治疗方案中直接抗丙肝病毒药物费用,在暂未列入医保目录前,按属地原则由市、县级财政补助70%(限国产药)。这是继9月26日进入天津医保按人头付费试点后,戈诺卫在提高药物可及性方面取得的又一项成绩。
我国慢性丙型肝炎感染位居全球首位。根据中国疾病预防控制中心最新传染病发病报告病例统计数据,中国病毒性肝炎发病人数是超过120万人,发病率 89/100,000,仅次于排名第一的手足口病,其中丙型肝炎发病人数超过 20 万人。
2016年,世界卫生组织吹响了“消除肝炎”的号角,在其发布的《2016-2021全球卫生部门病毒性肝炎战略》中,世卫组织提出了至2030年消除病毒性肝炎这一主要的公共健康威胁的宏伟愿景,并明确到2030年全球乙肝和丙肝患者的检测比例达到90%,治疗比例达到80%的具体目标。在“健康中国”号召的大背景下,我国也在各个城市展开了一场防治肝病的“健康战役”。
在十三五“重大新药创制”科技专项的支持下,歌礼在治疗丙型肝炎创新药物研发领域实现突破进展,达诺瑞韦作为首个国产原研DAA1类新药,在全球开展过37个临床研究,入组超过2600例患者,以达诺瑞韦为基础联合PR的的丙型肝炎治疗方案,疗程12周,可实现97%的治愈率,疗效比肩外资公司同类治疗方案。
中国原研DAA不仅打破了外资公司对于丙型肝炎治疗药物市场的垄断,更将以合理的费用,使更多的丙型肝炎患者能够得到治愈,真正帮助中国实现2030年消除丙型肝炎对公共健康的威胁。
附件:
绍兴市丙型肝炎防治工作提升行动方案
为进一步加强和规范我市丙型病毒性肝炎(以下简称丙肝)防治工作,切实保障广大人民群众身体健康,深入推进健康绍兴建设,特制订本方案。
一、防治现状
丙型病毒性肝炎是一种由丙型肝炎病毒(HCV)感染引起的病毒性肝炎,主要经血、母婴和性传播。丙肝感染后,若未得到及时有效治疗,可导致肝脏慢性炎症坏死和纤维化,部分患者可发展为肝硬化甚至肝细胞癌,对患者的健康和生命危害极大,且治疗所需医疗费用较高,患者及家庭负担较重,已成为重要的社会和公共卫生问题。据绍兴市疾病预防控制中心统计, 2013年-2017年,我市共报告丙肝患者630例。但丙肝是可以治愈并消除的疾病,浙江无丙肝行动计划目标是到2020年底,浙江省内丙肝治疗覆盖面达到50%,获得治疗的丙肝感染人群中90%获得治愈。
二、行动目标
(一)总目标
提高人群对预防丙肝的认识,全面实施丙肝各项防治措施,遏制丙肝传播,控制丙肝及其相关肝癌、肝硬化发生趋势,减少丙肝患者的医疗负担,改善患者生活质量和健康水平。
(二)具体目标
至2020年,实现以下目标:
1. 建立健全预防丙肝的管理和服务的绍兴模式。
2. 群众对丙肝防治知识的知晓率达到90%以上。
3. 重点人群丙肝检测率达到90%以上。
4. 辖区内户籍人口报告丙肝患者抗病毒药物应用比例达到
90%以上。
5. 获得治疗的丙肝感染人群中90%获得治愈。
三、干预措施
(一)广泛开展健康教育,预防丙肝感染。开展多形式的健康教育,举办培训讲座,利用媒体进行专题宣传,提高群众的相关知识水平。各医疗机构在门诊及多种诊疗场所开展健康教育,发放预防丙肝感染健康教育资料,为服务对象提供咨询和指导。
(二)开展丙肝监测,加强咨询服务。各医疗机构要主动提供丙肝相关检测服务项目,在知情同意的前提下,将丙肝检测纳入健康体检项目,加强传染源发现,明确感染状况,提供干预措施。市中心血站及县级中心血库为献血者及输血者严格丙肝病毒筛查,确保血站血液丙肝病毒核酸检测全覆盖。市、县级疾控机构要开展高危人群筛查,及时发现报告丙肝患者。各级医疗机构、疾控机构及血站对筛查发现的丙肝患者,在做好咨询和宣教工作同时,告知其应用抗病毒药物治疗信息,动员其到定点医院接受抗病毒治疗。
(三)规范治疗管理,提高治疗效果。积极推进丙肝抗病毒治疗,稳步提升抗病毒治疗率和治愈率,市丙肝诊治专家组要按照循证医学原则制定、调整丙肝临床诊治路径和诊治方案,及时将疗效确切的国内抗丙肝病毒治疗新药纳入。各定点医院要加强规范化诊疗,科学规范使用抗病毒药物,加强病情和药物不良反应监测。社区卫生服务机构和乡镇卫生院要通过建立健康档案、家庭医生签约服务、双向转诊等形式为丙肝患者提供治疗、护理、康复等连续综合服务。
四、补助政策
(一)补助对象:具有绍兴市户籍人口的丙肝患者。
(二)补助原则:对符合条件的患者在户籍所在地定点医院(指抗丙肝病毒药物补助定点医院,下同)按治疗方案(附件1)进行规范治疗所发生的医疗费用,符合基本医疗保险相关政策的,按医保政策规定报销;对治疗方案中直接抗丙肝病毒药物费用,在暂未列入医保目录前,按属地原则由市、县级财政补助70%(限国产药),列入医保目录后按医保政策规定予以报销,财政不再补助。其他药品费用按规定医保报销后由个人负担。
各级疾控机构为高危人群提供丙肝免费检测的费用由各级财政另行安排补助。
(三)补助流程:市级定点医院(绍兴市立医院,下同)对持有绍兴市越城区(含市直开发区)市民卡(社保卡)的接受治疗的丙肝患者,应核对居民身份证和市民卡(社保卡)(复印件留存),填写《绍兴市丙肝治疗抗病毒药物补助卡》(附件2)(一人一卡),对使用国产的直接抗丙肝病毒药物按70%进行直接减免补助,并留存收费票据原件和本人居民身份证和市民卡(社保卡)复印件。
市级定点医院每半年填写《绍兴市丙肝治疗抗病毒药物补助统计表》(附件3),上报市卫生计生委医政医管处审核,审核同意后报市财政局审批,市财政局将补助资金直接核拨给定点医院。
其它区、县(市)可参照并结合当地实际制订补助办法和流程。
(四)资金管理。定点医院的直接抗丙肝病毒药物补助资金纳入财政预算管理。定点医院要妥善保管好所有原始材料和单据,以备核查。对故意虚报有关数字和情况骗取补助资金的,除责令整改、追回有关资金外,按照有关法规追究有关单位和人员责任。
五、工作要求
(一)成立诊治组织。成立绍兴市丙肝诊治专家组,由市卫生计生委发文公布,同时确定绍兴市立医院为全市丙肝诊疗指导中心,对全市丙肝患者的诊治开展指导、会诊,并建立转诊流程。明确绍兴市立医院及各区、县(市)三级综合性医院为辖区内丙肝治疗抗病毒药物补助的定点医院。
(二)明确工作职责。对丙肝患者实施医疗补助,体现了党和政府对丙肝患者的关心。卫生计生部门要牵头组织实施,加强工作协调,落实相关机构职责,确保补助政策和筛查诊疗工作落到实处。财政部门要将直接抗丙肝病毒药物补助经费列入预算,规范补助资金管理。人力社保部门按规定将丙肝检测治疗费用列入医保报销。各级疾控中心要做好高危人群筛查,及时发现报告丙肝患者,牵头做好咨询和宣教工作。各定点医院要严格按照治疗方案开展诊治,规范治疗。卫生计生、财政部门要定期组织督查,对丙肝诊疗管理、资金运转、质量控制等实施情况进行督导和评估。
(三)加强信息管理。在落实保密原则基础上,要建立健全疾病预防控制机构与各级医疗机构之间丙肝感染信息交换机制。定点医疗机构按要求做好干预和随访工作,并做好相关记录,如检测结果报告单、病历记录、随访记录,建立个人档案,实行专案管理,加强信息质量监控。
附件:
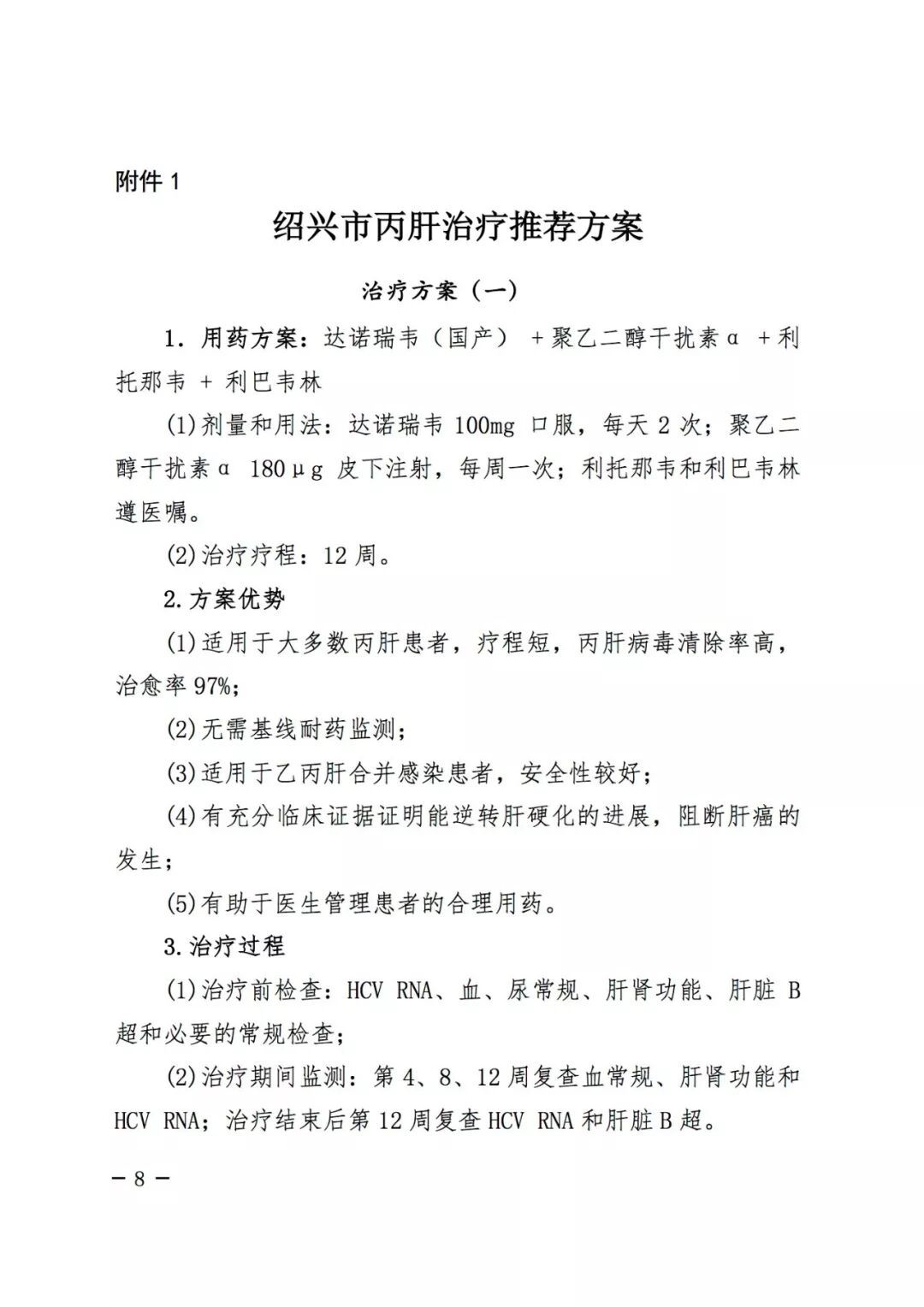
1. 绍兴市丙肝治疗推荐方案
2.绍兴市丙肝治疗抗病毒药物补助卡
3.绍兴市丙肝治疗抗病毒药物补助统计表

信息来源:医药地理
|