欢迎您来到宁波市鄞州医药药材有限公司!
 
今天是:2025/10/28 3:41:24
 
宁波市鄞州医药药材有限公司 | 宁波明州医药有限公司
 
查询账号:
登陆密码:
 
验证码: 验证码
 
 
 
 
 
国内热点
您当前所在的位置: 首页 > 国内热点
 

医药反腐风起云涌,如何应对?

日期:2018/9/3

原创观点,欢迎转载,转载请注明出处与作者


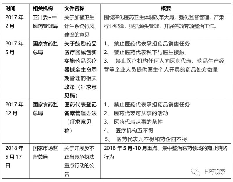
一、国家近期医药反腐政策

上表显示:自2017年起,国家不断推出医药代表管理和反商业贿赂政策,2018年将成为又一个反腐高潮年。


二、地方近期医药反腐政策

总体上看,随着国家政策的逐步深入,越来越多的省在逐步推出相关政策,其中上海和天津已推出了系列政策,北京已有系列总方针,其他省份目前多集中在收受回扣的条款上。


三、应对措施

从目前最为完善的上海地区反腐政策来看,代表一旦有违规行为会牵涉企业的经营活动,因而需从企业战略层面思考应对举措。笔者建议针对医院营销可从以下三方面考虑。

1、 开展合规教育

按照药品流通领域管理办法,企业生产者有责任对自己员工进行法律法规相关培训,并且记录在案。因此必须开展合规内容培训,培训完员工签字。之后一旦员工有个人触犯法律的行为,从法律上讲是员工的个人责任。所以,开展合规教育是保护企业的一道防火墙。

2、 产品证据链设计

从医生角度看,药品的有效性、安全性和经济性是产品的本质,从原料来源、原料质量标准把控、药物的结构(晶型、有关物质等)、制剂监测标准等角度阐述产品有效性;从药物的天然风险和人为风险把控角度阐述产品安全性;从药物经济学角度阐述产品经济性,对上述资料进行系统收集、整理、宣传是体现品种属性优势的基本功。

国家已明确100余种病种必须实施按病种支付的原则,各省份也均根据当地实际情况推出当地实施医保支付改革的病种,那么上述病种在哪些阶段该用哪些药物呢?国家卫计委曾公布了1212个临床路径,每个路径明确了诊疗方式,而在药物选择上参阅国家级诊疗指南、专家共识、各科诊疗手册等权威医学资料和真实世界研究、大型随机临床试验等权威临床研究,因此上述工作是保证品种进院的准入文件。

系统的证据链是代表与院方沟通的基本素材。

3、 医院营销模式创新

上海的三定一有和天津的三定二有对代表的进院沟通进行了严格的限制,那么除了面对面沟通,还有哪些创新的营销模式呢?

01互联网+


丁香园与凯度经过6年持续洞察覆盖国内32个科室各级医院的1万余名医生的数字化行为后发现医生平均每周上网15.5小时,高职称、三级医院和县级以下医生每周上网时间超过平均值,医学知识获取和医学文献检索是上网做的主要事件,而自2016年起医生获取知识的新型渠道已达63%,远超传统渠道,对医生最有影响力的渠道是网络直播和网络研讨会,因此在召开传统卫星会、城市会、病例分享会、沙龙会的同时开启直播模式,让更多的人参与和互动交流,对提高宣传品种的知晓度很有帮助。

另外21%医生正在尝试在线执业,增强个人品牌和阳光收入是主要原因,这与国家反腐惩治医生回扣息息相关,而2018年4月国家推出的允许开设互联网医院的政策更进一步推动该类医院的发展,故企业选择潜力客户需多维度考虑,培养客户支持其职业发展时也需将在线执业纳入进去。

02大客户合作

之前医药行业营销模式中代表对医生的拜访是主流合作方式,其与医生的现金交易和利益交换也占相当比重,反腐政策对上述行为有明确的规定,但生产厂家依然需要进药,依然需要品种上量,因此需转换模式,加强大客户合作方式。例如顺应药品零加成的政策,请业内药学服务做得好的医院分享如何提高药剂科人员的药学服务水平;顺应反腐政策,请律师向远方解读“九不准”究竟能做什么,不能做什么;顺应医保支付改革,与临床专家合作品种的临床及药物经济学研究;顺应医院的现代管理要求,请管理专家讲授如何开展市场化管理。

03政企合作

合理用药、安全用药教育是近几年国家及各地卫计委在医药行业推进的重点社会公益项目,教育对象主要是基层医院医生,拥有独家品种的企业可考虑与各省份相关政府机构合作,这样既赢得了美誉也通过教育将自家产品顺理成章地向医生宣传,而且能以高端合作的方式批量进入医院,是很好的双赢模式。

(作者:郑燕敏 上药战略研究院 研究员)

公司地址:浙江省宁波市鄞州区嵩江西路321号  传真:0574-27788216
版权所用:宁波市鄞州医药药材有限公司 | 英特明州(宁波)医药有限公司  技术支持:奇才科技
药品成药分公司:0574-27788200 27788220 英特明州(宁波)医药有限公司:0574-28831176 28831172
中药参茸分公司:0574-27788238 27788248

浙公网安备 33021202000691号

浙ICP备13032370号