欢迎您来到宁波市鄞州医药药材有限公司!
 
今天是:2026/4/11 19:19:17
 
宁波市鄞州医药药材有限公司 | 宁波明州医药有限公司
 
查询账号:
登陆密码:
 
验证码: 验证码
 
 
 
 
 
国内热点
您当前所在的位置: 首页 > 国内热点
 

应对“两票制” 协会两大会员企业各有妙招

日期:2017/7/26

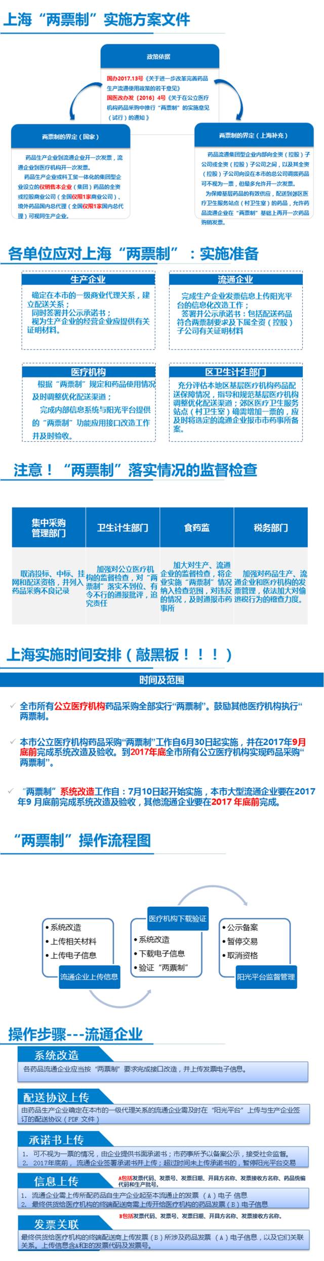
解读上海“两票制”


上药控股“七大神器”




“降温神器”之货款支付增值服务提供强力金融保障



  想获取更多妙招和服务,欢迎联系上药控股全国采购中心:延安西路1566号龙峰大厦23楼。




国药控股金融服务模块


为了给供应商提供更优质的服务,国控上海药事圈推出全新模块:金融服务模块。模块功能包括:金融服务产品介绍,品种融资额度计算器及我要融资。

模块介绍

一、金融服务产品介绍

面对不同客户群体,不同的需求,推出两种服务产品

1、供货后融资模式

供应商向国控供货后即可申请融资,解决账期内现金紧张问题。

2、  预付款模式

迎合两票制,解决药厂必须收到预付款才发货的问题。

二、品种融资额度计算器

在计算器内融入品种信息,即可得出不同模式下的融资额度,下面以供货后融资模式为例。

供货后融资模式



三、我要融资

若有资金需求点击我要融资,立刻帮您联系采购员落实相关手续

解读上海“两票制”


上药控股“七大神器”


 

“降温神器”之货款支付增值服务提供强力金融保障



  想获取更多妙招和服务,欢迎联系上药控股全国采购中心:延安西路1566号龙峰大厦23楼。


 


国药控股金融服务模块


为了给供应商提供更优质的服务,国控上海药事圈推出全新模块:金融服务模块。模块功能包括:金融服务产品介绍,品种融资额度计算器及我要融资。

 

模块介绍

一、金融服务产品介绍

面对不同客户群体,不同的需求,推出两种服务产品

1、供货后融资模式

供应商向国控供货后即可申请融资,解决账期内现金紧张问题。

 

 

2、  预付款模式

迎合两票制,解决药厂必须收到预付款才发货的问题。

 

 

二、品种融资额度计算器

在计算器内融入品种信息,即可得出不同模式下的融资额度,下面以供货后融资模式为例。

供货后融资模式



三、我要融资

若有资金需求点击我要融资,立刻帮您联系采购员落实相关手续

 

信息来源:上海医药商业行业协会

公司地址:浙江省宁波市鄞州区嵩江西路321号  传真:0574-27788216
版权所用:宁波市鄞州医药药材有限公司 | 英特明州(宁波)医药有限公司  技术支持:奇才科技
药品成药分公司:0574-27788200 27788220 英特明州(宁波)医药有限公司:0574-28831176 28831172
中药参茸分公司:0574-27788238 27788248

浙公网安备 33021202000691号

浙ICP备13032370号