欢迎您来到宁波市鄞州医药药材有限公司!
 
今天是:2025/11/12 4:36:44
 
宁波市鄞州医药药材有限公司 | 宁波明州医药有限公司
 
查询账号:
登陆密码:
 
验证码: 验证码
 
 
 
 
 
国内热点
您当前所在的位置: 首页 > 国内热点
 

【注意】一药品被暂停在线交易

日期:2017/1/21

昨日(1月18日),浙江省药械采购中心发布通知,根据国家药监总局《对上海庆安药业集团宿州制药有限公司飞行检查通报》的要求和企业现阶段生产供应情况,经研究,即日起暂停上海庆安药业集团宿州制药有限公司生产的珍黄胶囊(人工牛黄)(0.2g*36粒/盒)在浙江省药品交易平台在线交易。


相关单位配合有关部门做好该产品的召回工作,保障用药安全。


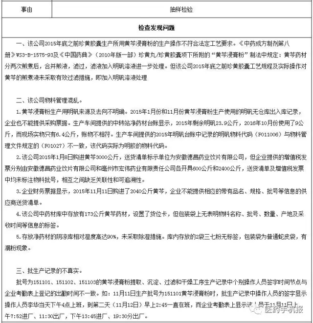
对上海庆安药业集团宿州制药有限公司飞行检查通报

↓↓↓ 

 

信息来源:医药手机报

 

 


公司地址:浙江省宁波市鄞州区嵩江西路321号  传真:0574-27788216
版权所用:宁波市鄞州医药药材有限公司 | 英特明州(宁波)医药有限公司  技术支持:奇才科技
药品成药分公司:0574-27788200 27788220 英特明州(宁波)医药有限公司:0574-28831176 28831172
中药参茸分公司:0574-27788238 27788248

浙公网安备 33021202000691号

浙ICP备13032370号