欢迎您来到宁波市鄞州医药药材有限公司!
 
今天是:2025/11/12 19:16:04
 
宁波市鄞州医药药材有限公司 | 宁波明州医药有限公司
 
查询账号:
登陆密码:
 
验证码: 验证码
 
 
 
 
 
国内热点
您当前所在的位置: 首页 > 国内热点
 

【全景】中药配方颗粒发展历程最全面梳理!从中透视行业前景

日期:2016/8/25

历程

  

1
技术进程

2
政策历程

 

3
医保进程

已进入医保的还有重庆、安徽、广州等地,而山西、广东、福建等省参照中药饮片政策对配方颗粒给予报销。

4
资本变迁

 

现状


试点企业

 

各试点企业经营历年经营状况(单位:亿元)

可见,中药配方颗粒的增速一直在30%以上,远远领先于制药行业其他领域。

  

2010-2015年中药配方颗粒竞争格局及预测(单位:%)

 

可见,天江、红日、三九三家一直行业先锋。

  

2010-2020 年中药配方颗粒市场规模预测(单位:亿元)

 

 来源:前瞻研究院

 

 预计中药配方颗粒的增速还将持续多年。

  

趋势

 

1
关于征求意见稿

  

  按征求意见稿要求,申报生产中药配方颗粒要同时拥有颗粒剂、中药提取的GMP证书,而全国拥有颗粒剂、中药提取的GMP证书分别达1,072家、917家,同时拥有提取和颗粒剂GMP的生产厂家也有628家,显然不能允许如此多的厂家生产,那就要提高门槛,而定什么样的标准,成为对《征求意见稿》争论的焦点。

 

2

老牌试点企业加速圈地

 


 

3
后来者秣兵厉马

 

 

 

同仁堂、康缘也拟发力配方颗粒。

  

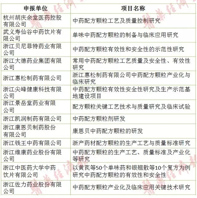
  此外,仅浙江一省申报申报中药配方颗粒科研专项的企业就达13家之多(详见下表)。

  

《关于申报浙江省中药配方颗粒科研专项的通知》(浙卫发〔2015〕69号)项目公示表

 

  过去,试点企业的快速增长源于未放开形成的相对垄断;放开后,因允许更多级别医院可以使用中药配方颗粒,所以市场容量迅速放大是必然的,且配方颗粒还将挤占中药饮片的部分市场份额,又因其一切驾轻就熟,故老牌试点企业将首先受益;但后来者的技术、营销、政府事务、社会影响、尤其上市公司的资金等实力也绝不容小觑,尤其迫于中成药增长乏力,使部分中成药企业巨头进入这一领域的决心更加坚定,故放开后竞争将急速加剧,盈利空间下降将在所难免。

  

  尽管何时放开成为决定该行业发展的关键,但仍要不忘初心,单煎、共煎相似几何?

 

信息来源:医药经济报

公司地址:浙江省宁波市鄞州区嵩江西路321号  传真:0574-27788216
版权所用:宁波市鄞州医药药材有限公司 | 英特明州(宁波)医药有限公司  技术支持:奇才科技
药品成药分公司:0574-27788200 27788220 英特明州(宁波)医药有限公司:0574-28831176 28831172
中药参茸分公司:0574-27788238 27788248

浙公网安备 33021202000691号

浙ICP备13032370号